一、项目编号:TRZBC2024-125
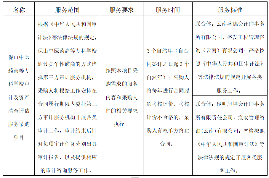
二、项目名称:保山中医药高等专科学校审计及资产清查评估服务采购项目
三、成交信息
本项目选择两家第三方审计服务机构。
服务单位1名称:联合体:云南盛德会计师事务所有限公司、盛发工程管理咨询(云南)有限公司
服务单位1联合体成员单位地址:云南盛德会计师事务所有限公司地址:云南省昆明市西山区日新路润城第二大道6幢2606号;盛发工程管理咨询(云南)有限公司地址:云南省昆明市西山区环城西路611-613号A座8层。
成交金额(优惠率):审计服务(造价)费用以《云南省物价局关于调整工程造价咨询服务收费标准的通知》(云价综合〔2012〕66号)的审计服务(造价)咨询服务报酬计价标准作为上限,优惠率40.00%;审计服务(财务)费用以《云南省会计师事务所服务收费管理实施办法》和《云南省会计师事务所审计服务收费标准》(云价收费〔2012〕4号)的审计服务(财务)咨询服务报酬计价标准作为上限,优惠率40.00%。
服务单位2名称:联合体:昆明旭坤会计师事务所有限责任公司、宸安管理咨询(云南)有限公司
服务单位2联合体成员单位地址:昆明旭坤会计师事务所有限责任公司地址:云南省昆明市盘龙区龙华路633号万派中心二楼;宸安管理咨询(云南)有限公司地址:云南省昆明市五华区王筇路与科普路和沙河路交叉口云时代广场2幢21层2108号。
成交金额(优惠率):审计服务(造价)费用以《云南省物价局关于调整工程造价咨询服务收费标准的通知》(云价综合〔2012〕66号)的审计服务(造价)咨询服务报酬计价标准作为上限,优惠率20.00%;审计服务(财务)费用以《云南省会计师事务所服务收费管理实施办法》和《云南省会计师事务所审计服务收费标准》(云价收费〔2012〕4号)的审计服务(财务)咨询服务报酬计价标准作为上限,优惠率30.00%。
四、主要标的信息
五、评审小组名单:寸江涛、杨林、柴连周(采购单位代表)
六、代理服务收费标准及金额:
1.代理服务收费标准:本次采购选择两家审计服务机构,采购代理机构按照1500.00元/家的标准向成交人收取代理服务费。
2.代理服务费金额:人民币1500.00元/家。
七、公告期限
自本公告发布之日起1个工作日。
八、其他补充事宜
1.参与本项目的各磋商申请人评审情况:

2.成交结果公告发布媒体:中国招标投标公共服务平台、保山中医药高等专科学校官方网站。
3.相关说明:在此公告发布之日后,请成交人与采购代理机构联系并领取成交通知书,与采购人依法签署合同,同时须在签订项目合同前向采购人提交纸质磋商响应文件正本一份、副本一份以作备案。
九、凡对本次公告内容提出询问,请按以下方式联系。
1.采购人信息
名 称:保山中医药高等专科学校
地 址:云南省保山市隆阳区青阳片区职教园区
联系方式:0875-2870275
2.采购代理机构信息
名 称:保山市天瑞建设工程招标咨询有限公司
地 址:云南省保山市隆阳区象山路5号
联系方式:0875-2147689
3.项目联系方式
采购人项目联系人:唐老师
电 话:0875-2870275
采购代理机构项目联系人:王先生
电 话:0875-2147689