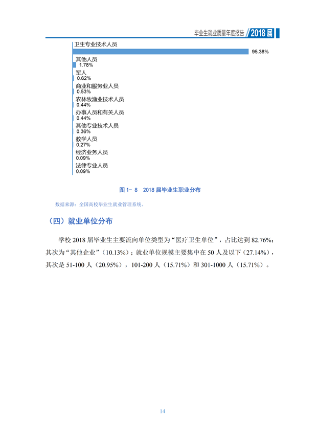
图书馆
报考生
|
在校生
|
教职工
|
校友
学校首页
校情总览
学校简介
机构设置
现任领导
历史沿革
新思想
新思想
党史学习教育
十九届六中全会
党风廉政建设
法规制度
工作动态
警钟长鸣
廉洁文化
“中医药+廉洁故事”我来讲
校园文化
校园风采
一室一园
校园生活
专业设置
中医学院(中药学院)
临床医学院
护理学院
基础医学院
招生就业
招生信息
就业信息
实践教学
附属医院
教学基地
校办企业
校园生活
学生社团
后勤服务
通知公告
校园快讯
通知公告
信息公开
“四风”举报
当前位置:
学校首页
>
通知公告
>
正文
通知公告
保山中医药高等专科学校2018届毕业生就业质量年度报告
发布日期:2019年01月16日
作者:
来源:本站原创
下一篇:保山中医药高等专科学校2018教工年度考核结果公示
下一篇:保山中医药高等专科学校质量年度报告(2019)