当前位置: 学校首页 > 校园快讯 > 正文

校园快讯

喜报:我校学生在中国国际大学生创新大赛(2024)云南赛区选拔赛中荣获佳绩
发布日期:2024年08月27日 作者: 来源:

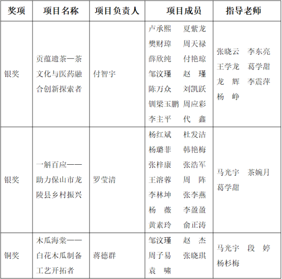
近日,中国国际大学生创新大赛(2024)云南赛区选拔赛落下帷幕,我校共获3个奖项,其中银奖2个,铜奖1个。

 

据悉,本次比赛由省委教育工委、省教育厅主办,云南民族大学承办,省委统战部等10个部门协办。经各校校赛推荐、大赛组委会组织专家网评,共择优遴选出353个项目拟晋级省级决赛,其中主赛道项目211个,青年红色筑梦之旅赛道项目70个,职教赛道项目72个。

 

 

中国国际大学生创新大赛云南赛区选拔赛以“更云南、更开放、更教育、更全面、更创新、更协同”为目标导向,已成为全省高校规模最大、影响最广的创新教育平台,全方位展示了全省高校创新教育的新风貌、新成果。

下一步,学校将以本次比赛为契机,持续健全创新人才培养机制,营造“敢于创新、勇于创业”的教育教学氛围,不断完善创新人才培养模式,不断提高创新人才培养质量,提升社会服务能力,持续夯实“双高”建设、专升本基础,推进特色鲜明区域高水平院校建设步伐。